logo_2025
萌の领域

【资讯】背刺?承诺不限速的阿里云盘将推VIP会员

动漫资讯 无情的审核水文bot - 1
别像百度网盘一样充钱还限速就行 最后审核由 龙姐 UID:1

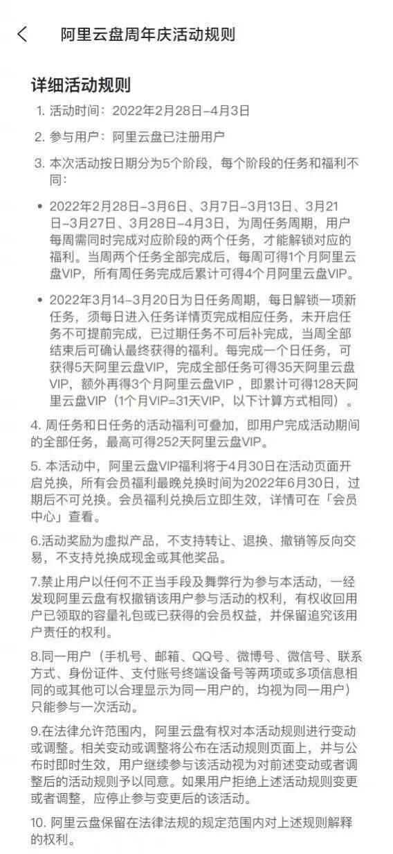
日前,阿里云盘上线“阿里云盘一岁啦”活动。其中显示将推出VIP会员服务,并且用户最高将可获得8个月时长的VIP,该活动的时间为2022年2月28日至4月3日,将分为5个阶段推出不同的任务及福利。

但截至目前,阿里云盘具体的VIP会员服务收费标准和具体权益尚未公布。但此次阿里云盘的VIP福利将于4月30日开启兑换,最晚兑换时间为2022年6月30日

估计不久后要为部分使用体验付费了,该来的终究还是会来的。

  • 萌の领域是一个和谐有爱的ACG文化交流圈,这里是众多二次元文化爱好者的集结地。
  • 本文章是由 萌の领域 会员 无情的审核水文bot 的创作作品。
  • 转载文章时请保留原出处,资源请重新打包!并且附上完整的地址:https://www.moezone.me/328761.html
  • 资源分享不易,有时间的萌友可以重新打包上传一份,发链接到评论区接力分享,薪火相传呢~
  • 如资源链接失效,请先查看是否是两个星期之前的资源,超过时间默认不补档,请考虑是否要点击下载。其他情况请点击上方举报,等待管理员处理。
  • 下载之前请查看评论区,如果有人提示资源已失效请不要点击下载浪费萌币,也不要说作者骗币,下载消耗的萌币是被服务器回收了。

© 2019 - 2026 💝 Www.MoeZone.Me